e-Inducción
Inicio
Sobre la Inducción
1. Inducción General
2. Inducción Específica
Evaluación del Proceso
Inicio
>
1. Inducción General
>
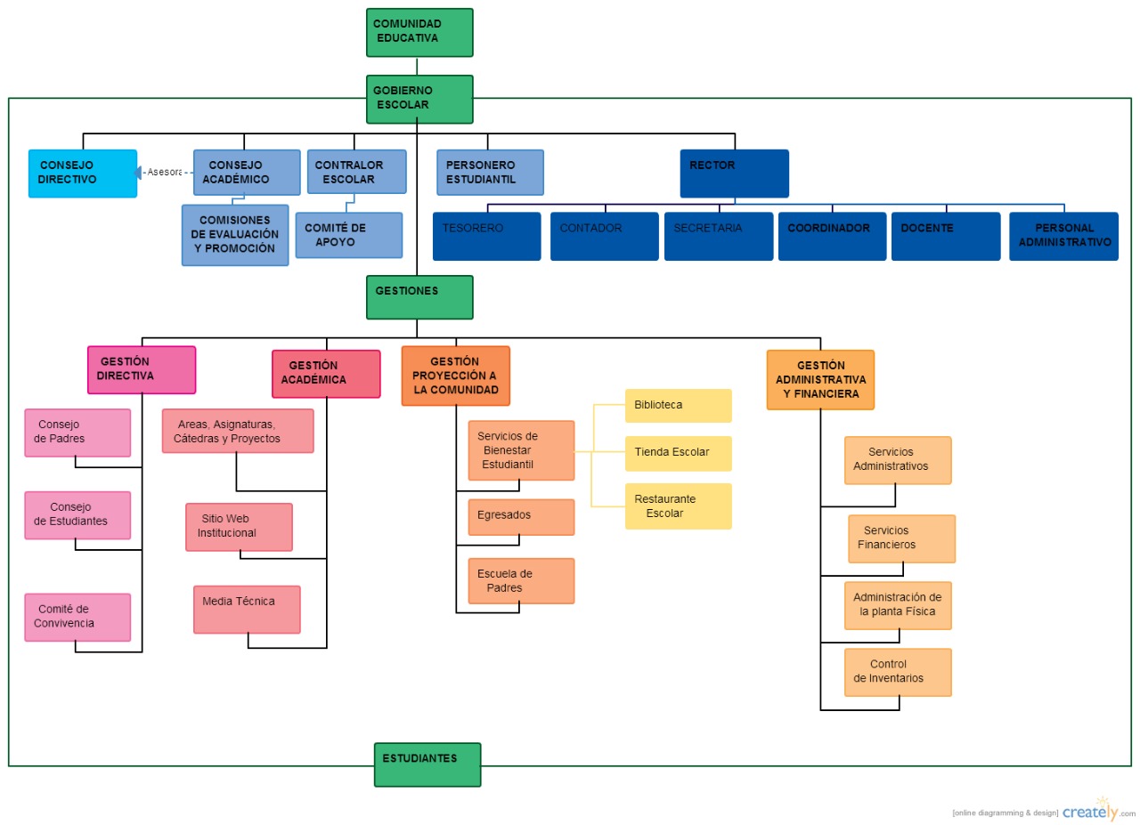
Organigrama
Organigrama
Menú
Ubicación
Nuestra Historia
Misión
Visión
Nuestros Símbolos
Organigrama
Sedes y Secciones
Buscar en el sitio
Buscar:
Buscar
¿Te gusta esta página web?
¡Crea tu propia web gratis en 5 minutos!
¡Pruébalo!